adesso Blog

Ein IT-Projekt ohne eine definierte Architektur ist wie ein Haus bauen, ohne einen Plan zu haben. Bei Softwareentwicklungs-Projekten, egal ob sie nach der Wasserfall- oder nach der agilen Methode durchgeführt werden, ist die Architektur das natürliche Ergebnis aus den identifizierten Use Cases.

Bei der Digitalisierung der Fertigung ist es nicht anders: aus den Zielen und Anforderungen werden Use Cases abgeleitet, die mit einer Zielarchitektur realisiert werden sollten. Dabei sind hier die Anforderungen an eine einheitliche, flexible und skalierbare Architektur besonders hoch, da sie nicht nur für eine Maschine, für einen Use Case auch nicht nur für ein Werk gelten soll, sondern die technologische Grundlage für die Standardisierung in allen Werken bildet.

Die Herausforderung der dezentralen Fertigungsarchitektur

Eine besondere Herausforderung in der Fertigung besteht darin, dass es sich dabei um eine dezentrale Architektur handelt. Entgegen den Bestrebungen in der zentralen IT alles zu konsolidieren bzw. in der Cloud zu optimieren, handelt es sich bei der Digitalisierung im Shopfloor immer um eine verteilte Architektur, wo nichtfunktionale Anforderungen, wie Latenz, Verfügbarkeit der Daten, Sicherheit (Security und Safety), Datenschutz (Privacy), Archivierung, etc. eine Aufteilung der IT-Anwendungen zwischen OT-Netzwerkzonen, Werksebene, Unternehmensebene bis hin zu Cloud bewirken.

  • Wie kann ich meine Zielarchitektur für die Fertigung im Zuge der Digitalisierung definieren?
  • Wie kann ich sicher sein, dass sie zukunftssicher ist und auch künftige Anforderungen und Use Cases sich darauf abbilden lassen?
  • Muss ich zunächst alle möglichen Use Cases definiert haben, bevor ich mit der Digitalisierung anfangen kann?
  • Ich habe doch meine ersten Dashboards von einer Maschine erstellt, was muss ich noch aus Architektursicht beachten?

Vom Pilotprojekt zur nachhaltigen Architektur

Oft ist der erste Pilot schnell realisiert: Node-RED bekommt man die Daten aus der Maschinensteuerung in MariaDB, mit ein paar Prompts in Cloude Code kann ich sie auf einem Dashboard visualisieren, mit PowerBI ein paar Analysen darauf laufen lassen. Dieses pragmatische Vorgehen, um das Potenzial der Shopfloor-Daten zu evaluieren, ist besser und überzeugender als jeden Business Case gerechnet in Excel und aufwendig präsentiert in PowerPoint. Um das Ganze aber nachhaltig, replizierbar und enterprise-ready in der vorhandenen IT-Umgebung zu integrieren und für alle Werke zu standardisieren, braucht man auch den ersten Teil der Devise "Think big, start small". Und dazu dient die Definition einer Zielarchitektur, idealerweise auf Basis bestehender Erfahrung. Eine bewährte Hilfe dazu liefert eine Referenzarchitektur.

Referenzarchitekturen als Orientierung

Historische Referenzen
  • Purdue Enterprise Reference Architecture (PERA): Oft als Automatisierungspyramide bekannt, unterteilt sie industrielle Systeme in hierarchische Ebenen (Level 0 bis 4), um die Trennung zwischen Fertigungsprozessen und Unternehmens-IT zu veranschaulichen. Sie definiert klare Schnittstellen und Datenflüsse, wobei jede Ebene spezifische Aufgaben von der physischen Sensorik bis hin zur strategischen Ressourcenplanung (ERP) übernimmt.
  • RAMI 4.0 (Reference Architectural Model Industry 4.0): das alle wesentlichen Aspekte der industriellen Digitalisierung in einem gemeinsamen Koordinatensystem (mit den Achsen Hierarchieebenen, Lebenszyklus & Wertschöpfung und Architektur) strukturiert. Es dient als Landkarte, um komplexe Zusammenhänge der Industrie 4.0 – von der physischen Maschine bis hin zur Geschäftsstrategie – über den gesamten Produktlebenszyklus hinweg einheitlich zu beschreiben und zu standardisieren
  • IIRA (Industrial Internet Reference Architecture): Fokus auf Interoperabilität und Skalierung komplexer IIoT-Systeme. Sie nutzt vier Sichtweisen (Business, Usage, Functional, Implementation), um Anforderungen von der Geschäftsstrategie bis zur technischen Umsetzung abzubilden. All diese Referenzmodelle sind eine gute Abstraktion und dienen der Einordnung der für die Fertigung relevanten Anwendungen, können aber kaum als Grundlage für eine implementierbare Architektur dienen.Diese Referenzmodelle sind nützlich für die Einordnung von Anwendungen, liefern aber keine direkt implementierbare Architektur.
Anbieter- und Cloudzentrierte Referenzarchitekturen

Eine weitere Gruppe von Referenzarchitekturen bilden die Manufacturing Reference Architectures der großen Cloud-Anbieter – AWS, Microsoft und Google – beziehungsweise von großen Anbietern wie SAP und Siemens. Diese stellen eine anbieter-zentrische Realisierung beziehungsweise eine cloud-fokussierte Architektur dar, die in der Praxis nicht immer gegeben ist.

Praxisbewährte Manufacturing Reference Architecture

In den 13 Jahren Erfahrung in Industrie 4.0 und Digitalisierungs-Rollouts in Produktionswerken habe ich folgende Manufacturing Reference Architecture in Shopfloor-Digitalisierungsprojekten als Ausgangspunkt und Referenz verwendet.


Abbildung 1: Manufacturing Reference Architecture

Sie stammt von der IBM Industrie 4.0 Referenzarchitektur, die ich zusammen mit IBM und Red Hat Architekten aus Deutschland, Österreich, Schweiz, Frankreich, Großbritannien, Japan, Singapur und USA zwischen 2016 und 2021 in meiner Rolle als IBM Industrie 4.0 CTO definiert und weiterentwickelt habe.

Ihre wesentlichen Eigenschaften sind, dass sie:

  • Weiterentwickelbar, offen für neue Technologien
  • Erfahrungsbasiert, aber konkret baubar
  • Offen, standardbasiert
  • Werks-affin, berücksichtigt Fertigungsbedürfnisse
  • Brownfield- und vendor-neutral
  • Modular und funktionsorientiert
  • Komponenten austauschbar
  • Basierend auf Automatisierung, Virtualisierung und Containerisierung
  • Methodisch auf ArchiMate modellierbar

Die Architektur bildet keine doppelten Funktionen ab und ist die Grundlage für kundenspezifische Zielarchitekturen.

Nach dem Prinzip, dass eine optimale Architektur keine fehlenden und insbesondere keine doppelten Funktionskomponenten enthalten darf, so dass das Herausnehmen einer davon sie zum Sturz bringen würde, ist sie eine bewährte Basis, die kundenspezifischen Zielarchitekturen darauf zu mappen. Dabei darf man weder mechanisch noch dogmatisch vorgehen.

Letztendlich ist eine konkrete Brownfield-Architektur die Abbildung historischer Erfahrung, jahrzehntelanger Nutzung von Legacy-Anlagen und -Anwendungen sowie der evolutionären Transformation in die neuen Technologien bei ununterbrochener Produktion und ständiger OEE-Verbesserung durch Einsatz neuer Technologien.

GMP-konforme Manufacturing Reference Architecture

Daraus ergibt sich die GMP-konforme Manufacturing Reference Architecture. Sie basiert auf den Good Manufacturing Practices (GMP) und enthält neben den Basiskomponenten wie:

  • Standard Machine Model (auf Basis der VDMA OPC UA Companion Specifications)
  • MSB (Manufacturing Service Bus)
  • ESB bzw. Analytics Data Platform

auch wichtige regulatorische Systeme:

  • QMS (Qualitäts-Management-System)
  • LIMS (Labor-Informations-Management-System)
  • Langzeit-Archiv

Die methodische Ableitung dieser GMP-Architektur wird in ArchiMate modelliert. Durch die Verwendung eines Tools wird die Traceability zwischen Anforderungen, Business-Anwendungen und technischer Umsetzung sichergestellt.

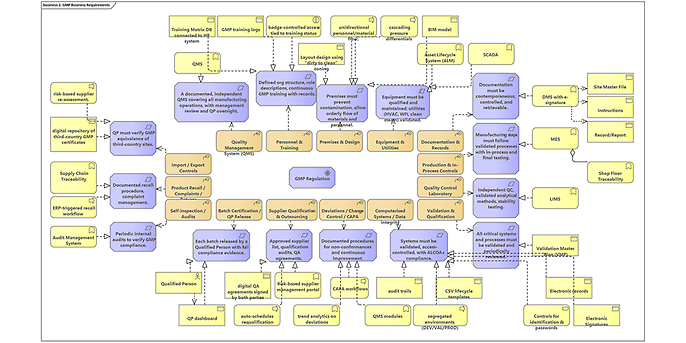
Aus den GMP-Anforderungen werden Business-Anforderungen abgeleitet:


Abbildung 2: GMP Business Requirements

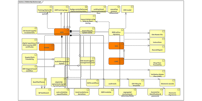
Die sich mit den entsprechenden Anwendungssysteme realisieren können:


Abbildung 3: Mapping Business & Application Layer

Darauf aufbauend entsteht die GMP-konforme Manufacturing Reference Architecture:


Abbildung 4: GMP-Compliant Manufacturing Reference Architecture

Durch das Mapping der generalisierten Systemanwendungen aus der Referenzarchitektur mit den konkreten Ausprägungen im Unternehmen, entsteht die konkrete Zielarchitektur. Dabei wird bewusst auf die fehlenden und manchmal doppelten Komponenten eingegangen und per Architekturentscheidungen (Architectural Decision Records) festgelegt, ob und welche Variante für die konkrete Realisierung gewählt wird.

Auch für die konkrete Zielarchitektur im Unternehmen gilt, dass sie sich mit der Technologie weiterentwickeln und „atmen“ kann.

Wichtig ist, dass sie tool-basiert modelliert und gepflegt wird und als Blaupause für die Zukunft und beim Digitalisierungs-Rollout in allen Werken des produzierenden Unternehmens genutzt wird. Das schafft neben Standardisierung und Effizienz, regulatorische Compliance und Validierbarkeit bei Pharma, MedTech und Biotech.

  • Node-RED: https://nodered.org/
  • Node-RED Library: https://flows.nodered.org/
  • Purdue Enterprise Reference Architecture (PERA), or the Purdue model: https://en.wikipedia.org/wiki/Purdue_Enterprise_Reference_Architecture
  • RAMI 4.0: https://www.plattform-i40.de/IP/Redaktion/DE/Infografiken/referenzarchitekturmodell-4-0.html
  • IIRA: https://www.iiconsortium.org/iira/
  • Amazon Manufacturing Reference Architecture: https://pages.awscloud.com/rs/112-TZM-766/images/HMI-2023-reference-architectures%20%281%29.pdf
  • Microsoft for Manufacturing: https://learn.microsoft.com/en-us/industry/manufacturing/
  • Siemens OT Network Reference Architecture: https://cache.industry.siemens.com/dl/files/750/109802750/att_1342347/v1/109802750_Network-Reference-Architecture-for-Discrete-Manufacturing.pdf
  • ArchiMate: https://pubs.opengroup.org/architecture/archimate32-doc/
  • Archi: https://www.archimatetool.com/
  • Enterprise Architect: https://sparxsystems.com/enterprise_architect_user_guide/17.1/welcome/index.html
  • VDMA OPC UA Companion Specifications: https://www.vdma.eu/en-GB/catalogs
  • GMP: https://www.gmp-navigator.com/gmp-guidelines

Bild Plamen Kiradjiev

Autor Plamen Kiradjiev

Als Principal Consultant bei adesso begleitet Plamen Kunden aus dem Life-Sciences-Umfeld auf ihrem Weg zur Digitalisierung. Er verfügt über mehr als 13 Jahre Erfahrung in der Fertigung und in Industrie 4.0 und ist seit 2007 The Open Group L3-zertifizierter Distinguished Architect. Sein Fokus liegt auf der nachhaltigen Digitalisierung von Fabriken und der gesamten Wertschöpfungskette – mithilfe fortschrittlicher Technologien. Sein Ziel: messbarer Kundennutzen. Sein Vorgehen: architecture-led und step-by-step. Seine Vorliebe: First-of-a-Kind-Herausforderungen. Sein Anspruch: Strategie und Hands-on-Mentalität zu vereinen.

Kategorie:

Architektur

Schlagwörter:

Manufacturing Industry